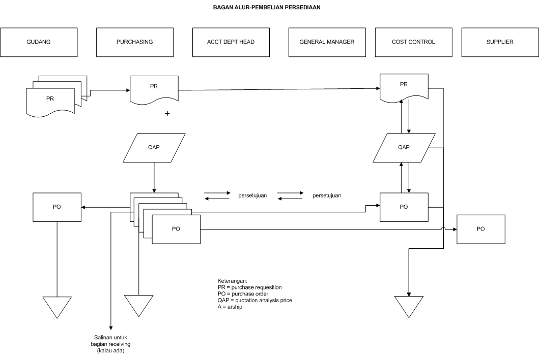
Flowchart Pembelian Barang Di Hotel

Jika anda mencari contoh flowchart reservasi hotel maka anda berada di tempat yang tepat blog contohiko memiliki banyak koleksi gambar seperti contoh flowchart reservasi hotel gambar ini tersedia dalam format jpg png gif.
Flowchart pembelian barang di hotel. Selain itu gambar ini juga memiliki berbagai ukuran. Ajar id hello ajarian seperti yang kamu ketahui hotel merupakan salah industri yang memiliki transaksi penjualan yang kompleks karena selain menjual jasa berupa pelayanan hotel juga menjual barang seperti hidangan yang tersedia pada menu restaurant oleh karena itu agar transaksi penjualan tersebut berjalan dengan lancar pembelian barang kebutuhan hotel pun harus juga dilakukan. Contoh flowchart pemesanan hotel online contoh flowchart pemesanan hotel elizabeth contoh flowchart pemesanan hotel murah contoh flowchart pemesanan sampai kurir contoh flowchart pemesanan menu contoh flowchart pemesanan barang contoh flowchart penjualan contoh flowchart pembelian barang contoh flowchart program contoh flowchart perusahaan contoh flowchart sederhana contoh flowchart. Anda bisa mendownload atau mencetak gambar atau foto contoh flowchart reservasi hotel di bawah ini menggunakan printer.